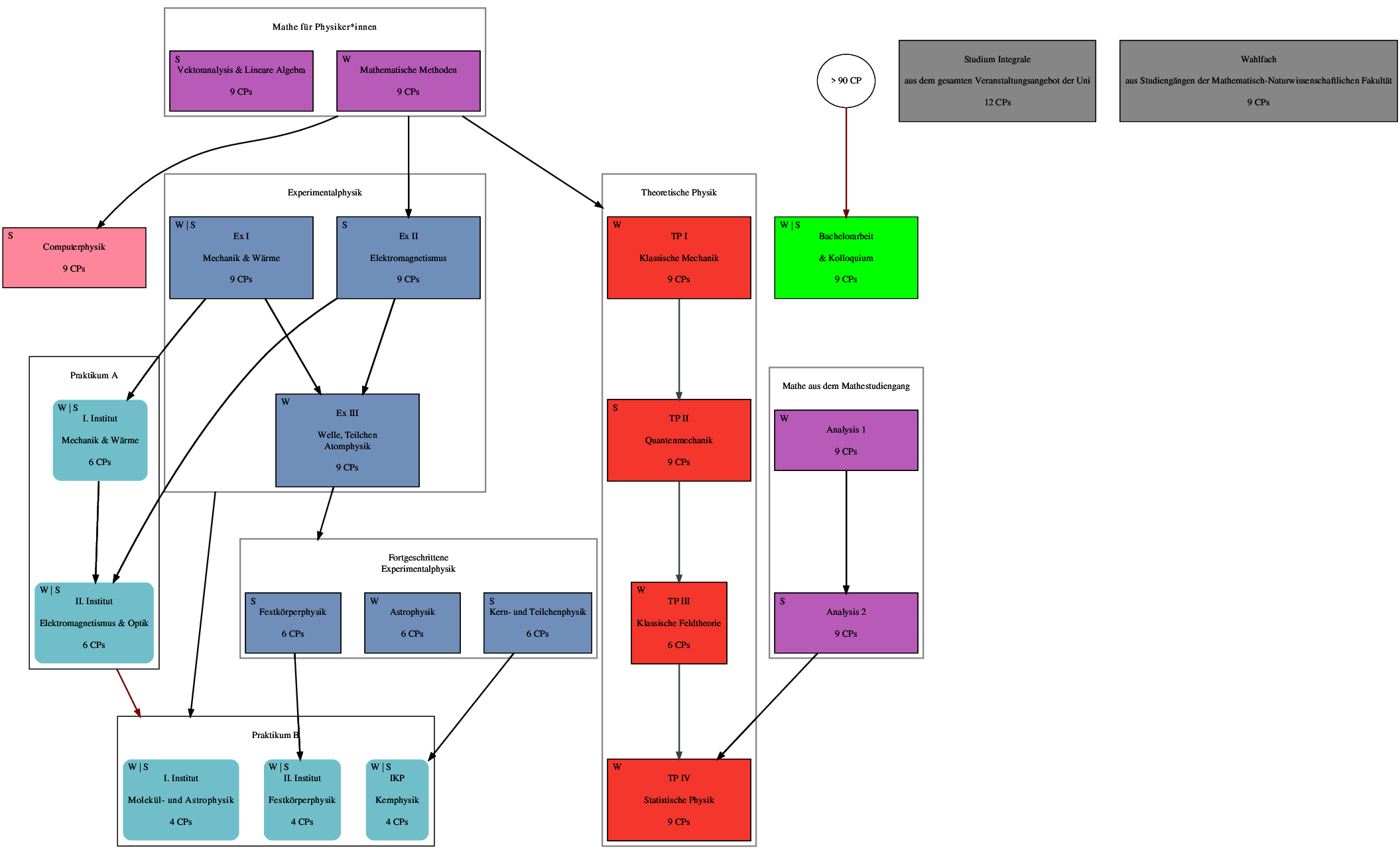
1225536568 Modul (4) Veranstaltung (3) Bedingung (2) Gruppe (1) W S Abschlussarbeit (1, green) Experimentalphysik (2, lightsteelblue) Mathematik (3, plum) no field (4, white) Praktikum (5, powderblue) Programmieren (6, pink) Projekt (7, crimson) Softskills (8, lemonchiffon) Sonstiges (9, gray) Theoretische Physik (10, salmon) Wahlpflicht (11, gold) Theo/ExPhy-Hybrid (13, burlywood) Seminar (14, darkgoldenrod2) Technik (15, deeppink) Weiteres aus dem MINT-Bereich (16, aquamarine4) Fachdidaktik (17, darkseagreen) Geophysik (18, goldenrod) Fachdidaktik (19, darkseagreen) Meteorologie (21, darkturquoise) I. Institut (1225536569) II. Institut (1225536570) IKP (1225536571) Ex I (1225536572) Ex II (1225536573) Ex III (1225536574) Festkörperphysik (1225536575) Astrophysik (1225536576) Kern- und Teilchenphysik (1225536577) Mathematische Methoden (1225536578) Vektoranalysis & Lineare Algebra (1225536579) Computerphysik (1225536580) Bachelorarbeit (1225536581) TP I (1225536582) TP II (1225536583) TP III (1225536584) TP IV (1225536585) Analysis 1 (1225536586) Analysis 2 (1225536587) Studium Integrale (1225536588) Wahlfach (1225536589) Experimentalphysik (1225536590) Theoretische Physik (1225536591) Praktikum A (1225536592) Praktikum B (1225536593) Mathe aus dem Mathestudiengang (1225536594) Mathe für Physiker*innen (1225536595) Fortgeschrittene
Experimentalphysik (1225536596) > 90 CP (1225536597) I. Institut (1225536598) no parent (-1)
1225536569 Modul (4) Veranstaltung (3) Bedingung (2) Gruppe (1) W S Abschlussarbeit (1, green) Experimentalphysik (2, lightsteelblue) Mathematik (3, plum) no field (4, white) Praktikum (5, powderblue) Programmieren (6, pink) Projekt (7, crimson) Softskills (8, lemonchiffon) Sonstiges (9, gray) Theoretische Physik (10, salmon) Wahlpflicht (11, gold) Theo/ExPhy-Hybrid (13, burlywood) Seminar (14, darkgoldenrod2) Technik (15, deeppink) Weiteres aus dem MINT-Bereich (16, aquamarine4) Fachdidaktik (17, darkseagreen) Geophysik (18, goldenrod) Fachdidaktik (19, darkseagreen) Meteorologie (21, darkturquoise) II. Institut (1225536568) II. Institut (1225536570) IKP (1225536571) Ex I (1225536572) Ex II (1225536573) Ex III (1225536574) Festkörperphysik (1225536575) Astrophysik (1225536576) Kern- und Teilchenphysik (1225536577) Mathematische Methoden (1225536578) Vektoranalysis & Lineare Algebra (1225536579) Computerphysik (1225536580) Bachelorarbeit (1225536581) TP I (1225536582) TP II (1225536583) TP III (1225536584) TP IV (1225536585) Analysis 1 (1225536586) Analysis 2 (1225536587) Studium Integrale (1225536588) Wahlfach (1225536589) Experimentalphysik (1225536590) Theoretische Physik (1225536591) Praktikum A (1225536592) Praktikum B (1225536593) Mathe aus dem Mathestudiengang (1225536594) Mathe für Physiker*innen (1225536595) Fortgeschrittene
Experimentalphysik (1225536596) > 90 CP (1225536597) I. Institut (1225536598) no parent (-1)
1225536570 Modul (4) Veranstaltung (3) Bedingung (2) Gruppe (1) W S Abschlussarbeit (1, green) Experimentalphysik (2, lightsteelblue) Mathematik (3, plum) no field (4, white) Praktikum (5, powderblue) Programmieren (6, pink) Projekt (7, crimson) Softskills (8, lemonchiffon) Sonstiges (9, gray) Theoretische Physik (10, salmon) Wahlpflicht (11, gold) Theo/ExPhy-Hybrid (13, burlywood) Seminar (14, darkgoldenrod2) Technik (15, deeppink) Weiteres aus dem MINT-Bereich (16, aquamarine4) Fachdidaktik (17, darkseagreen) Geophysik (18, goldenrod) Fachdidaktik (19, darkseagreen) Meteorologie (21, darkturquoise) II. Institut (1225536568) I. Institut (1225536569) IKP (1225536571) Ex I (1225536572) Ex II (1225536573) Ex III (1225536574) Festkörperphysik (1225536575) Astrophysik (1225536576) Kern- und Teilchenphysik (1225536577) Mathematische Methoden (1225536578) Vektoranalysis & Lineare Algebra (1225536579) Computerphysik (1225536580) Bachelorarbeit (1225536581) TP I (1225536582) TP II (1225536583) TP III (1225536584) TP IV (1225536585) Analysis 1 (1225536586) Analysis 2 (1225536587) Studium Integrale (1225536588) Wahlfach (1225536589) Experimentalphysik (1225536590) Theoretische Physik (1225536591) Praktikum A (1225536592) Praktikum B (1225536593) Mathe aus dem Mathestudiengang (1225536594) Mathe für Physiker*innen (1225536595) Fortgeschrittene
Experimentalphysik (1225536596) > 90 CP (1225536597) I. Institut (1225536598) no parent (-1)
1225536571 Modul (4) Veranstaltung (3) Bedingung (2) Gruppe (1) W S Abschlussarbeit (1, green) Experimentalphysik (2, lightsteelblue) Mathematik (3, plum) no field (4, white) Praktikum (5, powderblue) Programmieren (6, pink) Projekt (7, crimson) Softskills (8, lemonchiffon) Sonstiges (9, gray) Theoretische Physik (10, salmon) Wahlpflicht (11, gold) Theo/ExPhy-Hybrid (13, burlywood) Seminar (14, darkgoldenrod2) Technik (15, deeppink) Weiteres aus dem MINT-Bereich (16, aquamarine4) Fachdidaktik (17, darkseagreen) Geophysik (18, goldenrod) Fachdidaktik (19, darkseagreen) Meteorologie (21, darkturquoise) II. Institut (1225536568) I. Institut (1225536569) II. Institut (1225536570) Ex I (1225536572) Ex II (1225536573) Ex III (1225536574) Festkörperphysik (1225536575) Astrophysik (1225536576) Kern- und Teilchenphysik (1225536577) Mathematische Methoden (1225536578) Vektoranalysis & Lineare Algebra (1225536579) Computerphysik (1225536580) Bachelorarbeit (1225536581) TP I (1225536582) TP II (1225536583) TP III (1225536584) TP IV (1225536585) Analysis 1 (1225536586) Analysis 2 (1225536587) Studium Integrale (1225536588) Wahlfach (1225536589) Experimentalphysik (1225536590) Theoretische Physik (1225536591) Praktikum A (1225536592) Praktikum B (1225536593) Mathe aus dem Mathestudiengang (1225536594) Mathe für Physiker*innen (1225536595) Fortgeschrittene
Experimentalphysik (1225536596) > 90 CP (1225536597) I. Institut (1225536598) no parent (-1)
1225536572 Modul (4) Veranstaltung (3) Bedingung (2) Gruppe (1) W S Abschlussarbeit (1, green) Experimentalphysik (2, lightsteelblue) Mathematik (3, plum) no field (4, white) Praktikum (5, powderblue) Programmieren (6, pink) Projekt (7, crimson) Softskills (8, lemonchiffon) Sonstiges (9, gray) Theoretische Physik (10, salmon) Wahlpflicht (11, gold) Theo/ExPhy-Hybrid (13, burlywood) Seminar (14, darkgoldenrod2) Technik (15, deeppink) Weiteres aus dem MINT-Bereich (16, aquamarine4) Fachdidaktik (17, darkseagreen) Geophysik (18, goldenrod) Fachdidaktik (19, darkseagreen) Meteorologie (21, darkturquoise) II. Institut (1225536568) I. Institut (1225536569) II. Institut (1225536570) IKP (1225536571) Ex II (1225536573) Ex III (1225536574) Festkörperphysik (1225536575) Astrophysik (1225536576) Kern- und Teilchenphysik (1225536577) Mathematische Methoden (1225536578) Vektoranalysis & Lineare Algebra (1225536579) Computerphysik (1225536580) Bachelorarbeit (1225536581) TP I (1225536582) TP II (1225536583) TP III (1225536584) TP IV (1225536585) Analysis 1 (1225536586) Analysis 2 (1225536587) Studium Integrale (1225536588) Wahlfach (1225536589) Experimentalphysik (1225536590) Theoretische Physik (1225536591) Praktikum A (1225536592) Praktikum B (1225536593) Mathe aus dem Mathestudiengang (1225536594) Mathe für Physiker*innen (1225536595) Fortgeschrittene
Experimentalphysik (1225536596) > 90 CP (1225536597) I. Institut (1225536598) no parent (-1)
1225536573 Modul (4) Veranstaltung (3) Bedingung (2) Gruppe (1) W S Abschlussarbeit (1, green) Experimentalphysik (2, lightsteelblue) Mathematik (3, plum) no field (4, white) Praktikum (5, powderblue) Programmieren (6, pink) Projekt (7, crimson) Softskills (8, lemonchiffon) Sonstiges (9, gray) Theoretische Physik (10, salmon) Wahlpflicht (11, gold) Theo/ExPhy-Hybrid (13, burlywood) Seminar (14, darkgoldenrod2) Technik (15, deeppink) Weiteres aus dem MINT-Bereich (16, aquamarine4) Fachdidaktik (17, darkseagreen) Geophysik (18, goldenrod) Fachdidaktik (19, darkseagreen) Meteorologie (21, darkturquoise) II. Institut (1225536568) I. Institut (1225536569) II. Institut (1225536570) IKP (1225536571) Ex I (1225536572) Ex III (1225536574) Festkörperphysik (1225536575) Astrophysik (1225536576) Kern- und Teilchenphysik (1225536577) Mathematische Methoden (1225536578) Vektoranalysis & Lineare Algebra (1225536579) Computerphysik (1225536580) Bachelorarbeit (1225536581) TP I (1225536582) TP II (1225536583) TP III (1225536584) TP IV (1225536585) Analysis 1 (1225536586) Analysis 2 (1225536587) Studium Integrale (1225536588) Wahlfach (1225536589) Experimentalphysik (1225536590) Theoretische Physik (1225536591) Praktikum A (1225536592) Praktikum B (1225536593) Mathe aus dem Mathestudiengang (1225536594) Mathe für Physiker*innen (1225536595) Fortgeschrittene
Experimentalphysik (1225536596) > 90 CP (1225536597) I. Institut (1225536598) no parent (-1)
1225536574 Modul (4) Veranstaltung (3) Bedingung (2) Gruppe (1) W S Abschlussarbeit (1, green) Experimentalphysik (2, lightsteelblue) Mathematik (3, plum) no field (4, white) Praktikum (5, powderblue) Programmieren (6, pink) Projekt (7, crimson) Softskills (8, lemonchiffon) Sonstiges (9, gray) Theoretische Physik (10, salmon) Wahlpflicht (11, gold) Theo/ExPhy-Hybrid (13, burlywood) Seminar (14, darkgoldenrod2) Technik (15, deeppink) Weiteres aus dem MINT-Bereich (16, aquamarine4) Fachdidaktik (17, darkseagreen) Geophysik (18, goldenrod) Fachdidaktik (19, darkseagreen) Meteorologie (21, darkturquoise) II. Institut (1225536568) I. Institut (1225536569) II. Institut (1225536570) IKP (1225536571) Ex I (1225536572) Ex II (1225536573) Festkörperphysik (1225536575) Astrophysik (1225536576) Kern- und Teilchenphysik (1225536577) Mathematische Methoden (1225536578) Vektoranalysis & Lineare Algebra (1225536579) Computerphysik (1225536580) Bachelorarbeit (1225536581) TP I (1225536582) TP II (1225536583) TP III (1225536584) TP IV (1225536585) Analysis 1 (1225536586) Analysis 2 (1225536587) Studium Integrale (1225536588) Wahlfach (1225536589) Experimentalphysik (1225536590) Theoretische Physik (1225536591) Praktikum A (1225536592) Praktikum B (1225536593) Mathe aus dem Mathestudiengang (1225536594) Mathe für Physiker*innen (1225536595) Fortgeschrittene
Experimentalphysik (1225536596) > 90 CP (1225536597) I. Institut (1225536598) no parent (-1)
1225536575 Modul (4) Veranstaltung (3) Bedingung (2) Gruppe (1) W S Abschlussarbeit (1, green) Experimentalphysik (2, lightsteelblue) Mathematik (3, plum) no field (4, white) Praktikum (5, powderblue) Programmieren (6, pink) Projekt (7, crimson) Softskills (8, lemonchiffon) Sonstiges (9, gray) Theoretische Physik (10, salmon) Wahlpflicht (11, gold) Theo/ExPhy-Hybrid (13, burlywood) Seminar (14, darkgoldenrod2) Technik (15, deeppink) Weiteres aus dem MINT-Bereich (16, aquamarine4) Fachdidaktik (17, darkseagreen) Geophysik (18, goldenrod) Fachdidaktik (19, darkseagreen) Meteorologie (21, darkturquoise) II. Institut (1225536568) I. Institut (1225536569) II. Institut (1225536570) IKP (1225536571) Ex I (1225536572) Ex II (1225536573) Ex III (1225536574) Astrophysik (1225536576) Kern- und Teilchenphysik (1225536577) Mathematische Methoden (1225536578) Vektoranalysis & Lineare Algebra (1225536579) Computerphysik (1225536580) Bachelorarbeit (1225536581) TP I (1225536582) TP II (1225536583) TP III (1225536584) TP IV (1225536585) Analysis 1 (1225536586) Analysis 2 (1225536587) Studium Integrale (1225536588) Wahlfach (1225536589) Experimentalphysik (1225536590) Theoretische Physik (1225536591) Praktikum A (1225536592) Praktikum B (1225536593) Mathe aus dem Mathestudiengang (1225536594) Mathe für Physiker*innen (1225536595) Fortgeschrittene
Experimentalphysik (1225536596) > 90 CP (1225536597) I. Institut (1225536598) no parent (-1)
1225536576 Modul (4) Veranstaltung (3) Bedingung (2) Gruppe (1) W S Abschlussarbeit (1, green) Experimentalphysik (2, lightsteelblue) Mathematik (3, plum) no field (4, white) Praktikum (5, powderblue) Programmieren (6, pink) Projekt (7, crimson) Softskills (8, lemonchiffon) Sonstiges (9, gray) Theoretische Physik (10, salmon) Wahlpflicht (11, gold) Theo/ExPhy-Hybrid (13, burlywood) Seminar (14, darkgoldenrod2) Technik (15, deeppink) Weiteres aus dem MINT-Bereich (16, aquamarine4) Fachdidaktik (17, darkseagreen) Geophysik (18, goldenrod) Fachdidaktik (19, darkseagreen) Meteorologie (21, darkturquoise) II. Institut (1225536568) I. Institut (1225536569) II. Institut (1225536570) IKP (1225536571) Ex I (1225536572) Ex II (1225536573) Ex III (1225536574) Festkörperphysik (1225536575) Kern- und Teilchenphysik (1225536577) Mathematische Methoden (1225536578) Vektoranalysis & Lineare Algebra (1225536579) Computerphysik (1225536580) Bachelorarbeit (1225536581) TP I (1225536582) TP II (1225536583) TP III (1225536584) TP IV (1225536585) Analysis 1 (1225536586) Analysis 2 (1225536587) Studium Integrale (1225536588) Wahlfach (1225536589) Experimentalphysik (1225536590) Theoretische Physik (1225536591) Praktikum A (1225536592) Praktikum B (1225536593) Mathe aus dem Mathestudiengang (1225536594) Mathe für Physiker*innen (1225536595) Fortgeschrittene
Experimentalphysik (1225536596) > 90 CP (1225536597) I. Institut (1225536598) no parent (-1)
1225536577 Modul (4) Veranstaltung (3) Bedingung (2) Gruppe (1) W S Abschlussarbeit (1, green) Experimentalphysik (2, lightsteelblue) Mathematik (3, plum) no field (4, white) Praktikum (5, powderblue) Programmieren (6, pink) Projekt (7, crimson) Softskills (8, lemonchiffon) Sonstiges (9, gray) Theoretische Physik (10, salmon) Wahlpflicht (11, gold) Theo/ExPhy-Hybrid (13, burlywood) Seminar (14, darkgoldenrod2) Technik (15, deeppink) Weiteres aus dem MINT-Bereich (16, aquamarine4) Fachdidaktik (17, darkseagreen) Geophysik (18, goldenrod) Fachdidaktik (19, darkseagreen) Meteorologie (21, darkturquoise) II. Institut (1225536568) I. Institut (1225536569) II. Institut (1225536570) IKP (1225536571) Ex I (1225536572) Ex II (1225536573) Ex III (1225536574) Festkörperphysik (1225536575) Astrophysik (1225536576) Mathematische Methoden (1225536578) Vektoranalysis & Lineare Algebra (1225536579) Computerphysik (1225536580) Bachelorarbeit (1225536581) TP I (1225536582) TP II (1225536583) TP III (1225536584) TP IV (1225536585) Analysis 1 (1225536586) Analysis 2 (1225536587) Studium Integrale (1225536588) Wahlfach (1225536589) Experimentalphysik (1225536590) Theoretische Physik (1225536591) Praktikum A (1225536592) Praktikum B (1225536593) Mathe aus dem Mathestudiengang (1225536594) Mathe für Physiker*innen (1225536595) Fortgeschrittene
Experimentalphysik (1225536596) > 90 CP (1225536597) I. Institut (1225536598) no parent (-1)
1225536578 Modul (4) Veranstaltung (3) Bedingung (2) Gruppe (1) W S Abschlussarbeit (1, green) Experimentalphysik (2, lightsteelblue) Mathematik (3, plum) no field (4, white) Praktikum (5, powderblue) Programmieren (6, pink) Projekt (7, crimson) Softskills (8, lemonchiffon) Sonstiges (9, gray) Theoretische Physik (10, salmon) Wahlpflicht (11, gold) Theo/ExPhy-Hybrid (13, burlywood) Seminar (14, darkgoldenrod2) Technik (15, deeppink) Weiteres aus dem MINT-Bereich (16, aquamarine4) Fachdidaktik (17, darkseagreen) Geophysik (18, goldenrod) Fachdidaktik (19, darkseagreen) Meteorologie (21, darkturquoise) II. Institut (1225536568) I. Institut (1225536569) II. Institut (1225536570) IKP (1225536571) Ex I (1225536572) Ex II (1225536573) Ex III (1225536574) Festkörperphysik (1225536575) Astrophysik (1225536576) Kern- und Teilchenphysik (1225536577) Vektoranalysis & Lineare Algebra (1225536579) Computerphysik (1225536580) Bachelorarbeit (1225536581) TP I (1225536582) TP II (1225536583) TP III (1225536584) TP IV (1225536585) Analysis 1 (1225536586) Analysis 2 (1225536587) Studium Integrale (1225536588) Wahlfach (1225536589) Experimentalphysik (1225536590) Theoretische Physik (1225536591) Praktikum A (1225536592) Praktikum B (1225536593) Mathe aus dem Mathestudiengang (1225536594) Mathe für Physiker*innen (1225536595) Fortgeschrittene
Experimentalphysik (1225536596) > 90 CP (1225536597) I. Institut (1225536598) no parent (-1)
1225536579 Modul (4) Veranstaltung (3) Bedingung (2) Gruppe (1) W S Abschlussarbeit (1, green) Experimentalphysik (2, lightsteelblue) Mathematik (3, plum) no field (4, white) Praktikum (5, powderblue) Programmieren (6, pink) Projekt (7, crimson) Softskills (8, lemonchiffon) Sonstiges (9, gray) Theoretische Physik (10, salmon) Wahlpflicht (11, gold) Theo/ExPhy-Hybrid (13, burlywood) Seminar (14, darkgoldenrod2) Technik (15, deeppink) Weiteres aus dem MINT-Bereich (16, aquamarine4) Fachdidaktik (17, darkseagreen) Geophysik (18, goldenrod) Fachdidaktik (19, darkseagreen) Meteorologie (21, darkturquoise) II. Institut (1225536568) I. Institut (1225536569) II. Institut (1225536570) IKP (1225536571) Ex I (1225536572) Ex II (1225536573) Ex III (1225536574) Festkörperphysik (1225536575) Astrophysik (1225536576) Kern- und Teilchenphysik (1225536577) Mathematische Methoden (1225536578) Computerphysik (1225536580) Bachelorarbeit (1225536581) TP I (1225536582) TP II (1225536583) TP III (1225536584) TP IV (1225536585) Analysis 1 (1225536586) Analysis 2 (1225536587) Studium Integrale (1225536588) Wahlfach (1225536589) Experimentalphysik (1225536590) Theoretische Physik (1225536591) Praktikum A (1225536592) Praktikum B (1225536593) Mathe aus dem Mathestudiengang (1225536594) Mathe für Physiker*innen (1225536595) Fortgeschrittene
Experimentalphysik (1225536596) > 90 CP (1225536597) I. Institut (1225536598) no parent (-1)
1225536580 Modul (4) Veranstaltung (3) Bedingung (2) Gruppe (1) W S Abschlussarbeit (1, green) Experimentalphysik (2, lightsteelblue) Mathematik (3, plum) no field (4, white) Praktikum (5, powderblue) Programmieren (6, pink) Projekt (7, crimson) Softskills (8, lemonchiffon) Sonstiges (9, gray) Theoretische Physik (10, salmon) Wahlpflicht (11, gold) Theo/ExPhy-Hybrid (13, burlywood) Seminar (14, darkgoldenrod2) Technik (15, deeppink) Weiteres aus dem MINT-Bereich (16, aquamarine4) Fachdidaktik (17, darkseagreen) Geophysik (18, goldenrod) Fachdidaktik (19, darkseagreen) Meteorologie (21, darkturquoise) II. Institut (1225536568) I. Institut (1225536569) II. Institut (1225536570) IKP (1225536571) Ex I (1225536572) Ex II (1225536573) Ex III (1225536574) Festkörperphysik (1225536575) Astrophysik (1225536576) Kern- und Teilchenphysik (1225536577) Mathematische Methoden (1225536578) Vektoranalysis & Lineare Algebra (1225536579) Bachelorarbeit (1225536581) TP I (1225536582) TP II (1225536583) TP III (1225536584) TP IV (1225536585) Analysis 1 (1225536586) Analysis 2 (1225536587) Studium Integrale (1225536588) Wahlfach (1225536589) Experimentalphysik (1225536590) Theoretische Physik (1225536591) Praktikum A (1225536592) Praktikum B (1225536593) Mathe aus dem Mathestudiengang (1225536594) Mathe für Physiker*innen (1225536595) Fortgeschrittene
Experimentalphysik (1225536596) > 90 CP (1225536597) I. Institut (1225536598) no parent (-1)
1225536581 Modul (4) Veranstaltung (3) Bedingung (2) Gruppe (1) W S Abschlussarbeit (1, green) Experimentalphysik (2, lightsteelblue) Mathematik (3, plum) no field (4, white) Praktikum (5, powderblue) Programmieren (6, pink) Projekt (7, crimson) Softskills (8, lemonchiffon) Sonstiges (9, gray) Theoretische Physik (10, salmon) Wahlpflicht (11, gold) Theo/ExPhy-Hybrid (13, burlywood) Seminar (14, darkgoldenrod2) Technik (15, deeppink) Weiteres aus dem MINT-Bereich (16, aquamarine4) Fachdidaktik (17, darkseagreen) Geophysik (18, goldenrod) Fachdidaktik (19, darkseagreen) Meteorologie (21, darkturquoise) II. Institut (1225536568) I. Institut (1225536569) II. Institut (1225536570) IKP (1225536571) Ex I (1225536572) Ex II (1225536573) Ex III (1225536574) Festkörperphysik (1225536575) Astrophysik (1225536576) Kern- und Teilchenphysik (1225536577) Mathematische Methoden (1225536578) Vektoranalysis & Lineare Algebra (1225536579) Computerphysik (1225536580) TP I (1225536582) TP II (1225536583) TP III (1225536584) TP IV (1225536585) Analysis 1 (1225536586) Analysis 2 (1225536587) Studium Integrale (1225536588) Wahlfach (1225536589) Experimentalphysik (1225536590) Theoretische Physik (1225536591) Praktikum A (1225536592) Praktikum B (1225536593) Mathe aus dem Mathestudiengang (1225536594) Mathe für Physiker*innen (1225536595) Fortgeschrittene
Experimentalphysik (1225536596) > 90 CP (1225536597) I. Institut (1225536598) no parent (-1)
1225536582 Modul (4) Veranstaltung (3) Bedingung (2) Gruppe (1) W S Abschlussarbeit (1, green) Experimentalphysik (2, lightsteelblue) Mathematik (3, plum) no field (4, white) Praktikum (5, powderblue) Programmieren (6, pink) Projekt (7, crimson) Softskills (8, lemonchiffon) Sonstiges (9, gray) Theoretische Physik (10, salmon) Wahlpflicht (11, gold) Theo/ExPhy-Hybrid (13, burlywood) Seminar (14, darkgoldenrod2) Technik (15, deeppink) Weiteres aus dem MINT-Bereich (16, aquamarine4) Fachdidaktik (17, darkseagreen) Geophysik (18, goldenrod) Fachdidaktik (19, darkseagreen) Meteorologie (21, darkturquoise) II. Institut (1225536568) I. Institut (1225536569) II. Institut (1225536570) IKP (1225536571) Ex I (1225536572) Ex II (1225536573) Ex III (1225536574) Festkörperphysik (1225536575) Astrophysik (1225536576) Kern- und Teilchenphysik (1225536577) Mathematische Methoden (1225536578) Vektoranalysis & Lineare Algebra (1225536579) Computerphysik (1225536580) Bachelorarbeit (1225536581) TP II (1225536583) TP III (1225536584) TP IV (1225536585) Analysis 1 (1225536586) Analysis 2 (1225536587) Studium Integrale (1225536588) Wahlfach (1225536589) Experimentalphysik (1225536590) Theoretische Physik (1225536591) Praktikum A (1225536592) Praktikum B (1225536593) Mathe aus dem Mathestudiengang (1225536594) Mathe für Physiker*innen (1225536595) Fortgeschrittene
Experimentalphysik (1225536596) > 90 CP (1225536597) I. Institut (1225536598) no parent (-1)
1225536583 Modul (4) Veranstaltung (3) Bedingung (2) Gruppe (1) W S Abschlussarbeit (1, green) Experimentalphysik (2, lightsteelblue) Mathematik (3, plum) no field (4, white) Praktikum (5, powderblue) Programmieren (6, pink) Projekt (7, crimson) Softskills (8, lemonchiffon) Sonstiges (9, gray) Theoretische Physik (10, salmon) Wahlpflicht (11, gold) Theo/ExPhy-Hybrid (13, burlywood) Seminar (14, darkgoldenrod2) Technik (15, deeppink) Weiteres aus dem MINT-Bereich (16, aquamarine4) Fachdidaktik (17, darkseagreen) Geophysik (18, goldenrod) Fachdidaktik (19, darkseagreen) Meteorologie (21, darkturquoise) II. Institut (1225536568) I. Institut (1225536569) II. Institut (1225536570) IKP (1225536571) Ex I (1225536572) Ex II (1225536573) Ex III (1225536574) Festkörperphysik (1225536575) Astrophysik (1225536576) Kern- und Teilchenphysik (1225536577) Mathematische Methoden (1225536578) Vektoranalysis & Lineare Algebra (1225536579) Computerphysik (1225536580) Bachelorarbeit (1225536581) TP I (1225536582) TP III (1225536584) TP IV (1225536585) Analysis 1 (1225536586) Analysis 2 (1225536587) Studium Integrale (1225536588) Wahlfach (1225536589) Experimentalphysik (1225536590) Theoretische Physik (1225536591) Praktikum A (1225536592) Praktikum B (1225536593) Mathe aus dem Mathestudiengang (1225536594) Mathe für Physiker*innen (1225536595) Fortgeschrittene
Experimentalphysik (1225536596) > 90 CP (1225536597) I. Institut (1225536598) no parent (-1)
1225536584 Modul (4) Veranstaltung (3) Bedingung (2) Gruppe (1) W S Abschlussarbeit (1, green) Experimentalphysik (2, lightsteelblue) Mathematik (3, plum) no field (4, white) Praktikum (5, powderblue) Programmieren (6, pink) Projekt (7, crimson) Softskills (8, lemonchiffon) Sonstiges (9, gray) Theoretische Physik (10, salmon) Wahlpflicht (11, gold) Theo/ExPhy-Hybrid (13, burlywood) Seminar (14, darkgoldenrod2) Technik (15, deeppink) Weiteres aus dem MINT-Bereich (16, aquamarine4) Fachdidaktik (17, darkseagreen) Geophysik (18, goldenrod) Fachdidaktik (19, darkseagreen) Meteorologie (21, darkturquoise) II. Institut (1225536568) I. Institut (1225536569) II. Institut (1225536570) IKP (1225536571) Ex I (1225536572) Ex II (1225536573) Ex III (1225536574) Festkörperphysik (1225536575) Astrophysik (1225536576) Kern- und Teilchenphysik (1225536577) Mathematische Methoden (1225536578) Vektoranalysis & Lineare Algebra (1225536579) Computerphysik (1225536580) Bachelorarbeit (1225536581) TP I (1225536582) TP II (1225536583) TP IV (1225536585) Analysis 1 (1225536586) Analysis 2 (1225536587) Studium Integrale (1225536588) Wahlfach (1225536589) Experimentalphysik (1225536590) Theoretische Physik (1225536591) Praktikum A (1225536592) Praktikum B (1225536593) Mathe aus dem Mathestudiengang (1225536594) Mathe für Physiker*innen (1225536595) Fortgeschrittene
Experimentalphysik (1225536596) > 90 CP (1225536597) I. Institut (1225536598) no parent (-1)
1225536585 Modul (4) Veranstaltung (3) Bedingung (2) Gruppe (1) W S Abschlussarbeit (1, green) Experimentalphysik (2, lightsteelblue) Mathematik (3, plum) no field (4, white) Praktikum (5, powderblue) Programmieren (6, pink) Projekt (7, crimson) Softskills (8, lemonchiffon) Sonstiges (9, gray) Theoretische Physik (10, salmon) Wahlpflicht (11, gold) Theo/ExPhy-Hybrid (13, burlywood) Seminar (14, darkgoldenrod2) Technik (15, deeppink) Weiteres aus dem MINT-Bereich (16, aquamarine4) Fachdidaktik (17, darkseagreen) Geophysik (18, goldenrod) Fachdidaktik (19, darkseagreen) Meteorologie (21, darkturquoise) II. Institut (1225536568) I. Institut (1225536569) II. Institut (1225536570) IKP (1225536571) Ex I (1225536572) Ex II (1225536573) Ex III (1225536574) Festkörperphysik (1225536575) Astrophysik (1225536576) Kern- und Teilchenphysik (1225536577) Mathematische Methoden (1225536578) Vektoranalysis & Lineare Algebra (1225536579) Computerphysik (1225536580) Bachelorarbeit (1225536581) TP I (1225536582) TP II (1225536583) TP III (1225536584) Analysis 1 (1225536586) Analysis 2 (1225536587) Studium Integrale (1225536588) Wahlfach (1225536589) Experimentalphysik (1225536590) Theoretische Physik (1225536591) Praktikum A (1225536592) Praktikum B (1225536593) Mathe aus dem Mathestudiengang (1225536594) Mathe für Physiker*innen (1225536595) Fortgeschrittene
Experimentalphysik (1225536596) > 90 CP (1225536597) I. Institut (1225536598) no parent (-1)
1225536586 Modul (4) Veranstaltung (3) Bedingung (2) Gruppe (1) W S Abschlussarbeit (1, green) Experimentalphysik (2, lightsteelblue) Mathematik (3, plum) no field (4, white) Praktikum (5, powderblue) Programmieren (6, pink) Projekt (7, crimson) Softskills (8, lemonchiffon) Sonstiges (9, gray) Theoretische Physik (10, salmon) Wahlpflicht (11, gold) Theo/ExPhy-Hybrid (13, burlywood) Seminar (14, darkgoldenrod2) Technik (15, deeppink) Weiteres aus dem MINT-Bereich (16, aquamarine4) Fachdidaktik (17, darkseagreen) Geophysik (18, goldenrod) Fachdidaktik (19, darkseagreen) Meteorologie (21, darkturquoise) II. Institut (1225536568) I. Institut (1225536569) II. Institut (1225536570) IKP (1225536571) Ex I (1225536572) Ex II (1225536573) Ex III (1225536574) Festkörperphysik (1225536575) Astrophysik (1225536576) Kern- und Teilchenphysik (1225536577) Mathematische Methoden (1225536578) Vektoranalysis & Lineare Algebra (1225536579) Computerphysik (1225536580) Bachelorarbeit (1225536581) TP I (1225536582) TP II (1225536583) TP III (1225536584) TP IV (1225536585) Analysis 2 (1225536587) Studium Integrale (1225536588) Wahlfach (1225536589) Experimentalphysik (1225536590) Theoretische Physik (1225536591) Praktikum A (1225536592) Praktikum B (1225536593) Mathe aus dem Mathestudiengang (1225536594) Mathe für Physiker*innen (1225536595) Fortgeschrittene
Experimentalphysik (1225536596) > 90 CP (1225536597) I. Institut (1225536598) no parent (-1)
1225536587 Modul (4) Veranstaltung (3) Bedingung (2) Gruppe (1) W S Abschlussarbeit (1, green) Experimentalphysik (2, lightsteelblue) Mathematik (3, plum) no field (4, white) Praktikum (5, powderblue) Programmieren (6, pink) Projekt (7, crimson) Softskills (8, lemonchiffon) Sonstiges (9, gray) Theoretische Physik (10, salmon) Wahlpflicht (11, gold) Theo/ExPhy-Hybrid (13, burlywood) Seminar (14, darkgoldenrod2) Technik (15, deeppink) Weiteres aus dem MINT-Bereich (16, aquamarine4) Fachdidaktik (17, darkseagreen) Geophysik (18, goldenrod) Fachdidaktik (19, darkseagreen) Meteorologie (21, darkturquoise) II. Institut (1225536568) I. Institut (1225536569) II. Institut (1225536570) IKP (1225536571) Ex I (1225536572) Ex II (1225536573) Ex III (1225536574) Festkörperphysik (1225536575) Astrophysik (1225536576) Kern- und Teilchenphysik (1225536577) Mathematische Methoden (1225536578) Vektoranalysis & Lineare Algebra (1225536579) Computerphysik (1225536580) Bachelorarbeit (1225536581) TP I (1225536582) TP II (1225536583) TP III (1225536584) TP IV (1225536585) Analysis 1 (1225536586) Studium Integrale (1225536588) Wahlfach (1225536589) Experimentalphysik (1225536590) Theoretische Physik (1225536591) Praktikum A (1225536592) Praktikum B (1225536593) Mathe aus dem Mathestudiengang (1225536594) Mathe für Physiker*innen (1225536595) Fortgeschrittene
Experimentalphysik (1225536596) > 90 CP (1225536597) I. Institut (1225536598) no parent (-1)
1225536588 Modul (4) Veranstaltung (3) Bedingung (2) Gruppe (1) W S Abschlussarbeit (1, green) Experimentalphysik (2, lightsteelblue) Mathematik (3, plum) no field (4, white) Praktikum (5, powderblue) Programmieren (6, pink) Projekt (7, crimson) Softskills (8, lemonchiffon) Sonstiges (9, gray) Theoretische Physik (10, salmon) Wahlpflicht (11, gold) Theo/ExPhy-Hybrid (13, burlywood) Seminar (14, darkgoldenrod2) Technik (15, deeppink) Weiteres aus dem MINT-Bereich (16, aquamarine4) Fachdidaktik (17, darkseagreen) Geophysik (18, goldenrod) Fachdidaktik (19, darkseagreen) Meteorologie (21, darkturquoise) II. Institut (1225536568) I. Institut (1225536569) II. Institut (1225536570) IKP (1225536571) Ex I (1225536572) Ex II (1225536573) Ex III (1225536574) Festkörperphysik (1225536575) Astrophysik (1225536576) Kern- und Teilchenphysik (1225536577) Mathematische Methoden (1225536578) Vektoranalysis & Lineare Algebra (1225536579) Computerphysik (1225536580) Bachelorarbeit (1225536581) TP I (1225536582) TP II (1225536583) TP III (1225536584) TP IV (1225536585) Analysis 1 (1225536586) Analysis 2 (1225536587) Wahlfach (1225536589) Experimentalphysik (1225536590) Theoretische Physik (1225536591) Praktikum A (1225536592) Praktikum B (1225536593) Mathe aus dem Mathestudiengang (1225536594) Mathe für Physiker*innen (1225536595) Fortgeschrittene
Experimentalphysik (1225536596) > 90 CP (1225536597) I. Institut (1225536598) no parent (-1)
1225536589 Modul (4) Veranstaltung (3) Bedingung (2) Gruppe (1) W S Abschlussarbeit (1, green) Experimentalphysik (2, lightsteelblue) Mathematik (3, plum) no field (4, white) Praktikum (5, powderblue) Programmieren (6, pink) Projekt (7, crimson) Softskills (8, lemonchiffon) Sonstiges (9, gray) Theoretische Physik (10, salmon) Wahlpflicht (11, gold) Theo/ExPhy-Hybrid (13, burlywood) Seminar (14, darkgoldenrod2) Technik (15, deeppink) Weiteres aus dem MINT-Bereich (16, aquamarine4) Fachdidaktik (17, darkseagreen) Geophysik (18, goldenrod) Fachdidaktik (19, darkseagreen) Meteorologie (21, darkturquoise) II. Institut (1225536568) I. Institut (1225536569) II. Institut (1225536570) IKP (1225536571) Ex I (1225536572) Ex II (1225536573) Ex III (1225536574) Festkörperphysik (1225536575) Astrophysik (1225536576) Kern- und Teilchenphysik (1225536577) Mathematische Methoden (1225536578) Vektoranalysis & Lineare Algebra (1225536579) Computerphysik (1225536580) Bachelorarbeit (1225536581) TP I (1225536582) TP II (1225536583) TP III (1225536584) TP IV (1225536585) Analysis 1 (1225536586) Analysis 2 (1225536587) Studium Integrale (1225536588) Experimentalphysik (1225536590) Theoretische Physik (1225536591) Praktikum A (1225536592) Praktikum B (1225536593) Mathe aus dem Mathestudiengang (1225536594) Mathe für Physiker*innen (1225536595) Fortgeschrittene
Experimentalphysik (1225536596) > 90 CP (1225536597) I. Institut (1225536598) no parent (-1)
1225536590 Modul (4) Veranstaltung (3) Bedingung (2) Gruppe (1) W S Abschlussarbeit (1, green) Experimentalphysik (2, lightsteelblue) Mathematik (3, plum) no field (4, white) Praktikum (5, powderblue) Programmieren (6, pink) Projekt (7, crimson) Softskills (8, lemonchiffon) Sonstiges (9, gray) Theoretische Physik (10, salmon) Wahlpflicht (11, gold) Theo/ExPhy-Hybrid (13, burlywood) Seminar (14, darkgoldenrod2) Technik (15, deeppink) Weiteres aus dem MINT-Bereich (16, aquamarine4) Fachdidaktik (17, darkseagreen) Geophysik (18, goldenrod) Fachdidaktik (19, darkseagreen) Meteorologie (21, darkturquoise) II. Institut (1225536568) I. Institut (1225536569) II. Institut (1225536570) IKP (1225536571) Ex I (1225536572) Ex II (1225536573) Ex III (1225536574) Festkörperphysik (1225536575) Astrophysik (1225536576) Kern- und Teilchenphysik (1225536577) Mathematische Methoden (1225536578) Vektoranalysis & Lineare Algebra (1225536579) Computerphysik (1225536580) Bachelorarbeit (1225536581) TP I (1225536582) TP II (1225536583) TP III (1225536584) TP IV (1225536585) Analysis 1 (1225536586) Analysis 2 (1225536587) Studium Integrale (1225536588) Wahlfach (1225536589) Theoretische Physik (1225536591) Praktikum A (1225536592) Praktikum B (1225536593) Mathe aus dem Mathestudiengang (1225536594) Mathe für Physiker*innen (1225536595) Fortgeschrittene
Experimentalphysik (1225536596) > 90 CP (1225536597) I. Institut (1225536598) no parent (-1)
1225536591 Modul (4) Veranstaltung (3) Bedingung (2) Gruppe (1) W S Abschlussarbeit (1, green) Experimentalphysik (2, lightsteelblue) Mathematik (3, plum) no field (4, white) Praktikum (5, powderblue) Programmieren (6, pink) Projekt (7, crimson) Softskills (8, lemonchiffon) Sonstiges (9, gray) Theoretische Physik (10, salmon) Wahlpflicht (11, gold) Theo/ExPhy-Hybrid (13, burlywood) Seminar (14, darkgoldenrod2) Technik (15, deeppink) Weiteres aus dem MINT-Bereich (16, aquamarine4) Fachdidaktik (17, darkseagreen) Geophysik (18, goldenrod) Fachdidaktik (19, darkseagreen) Meteorologie (21, darkturquoise) II. Institut (1225536568) I. Institut (1225536569) II. Institut (1225536570) IKP (1225536571) Ex I (1225536572) Ex II (1225536573) Ex III (1225536574) Festkörperphysik (1225536575) Astrophysik (1225536576) Kern- und Teilchenphysik (1225536577) Mathematische Methoden (1225536578) Vektoranalysis & Lineare Algebra (1225536579) Computerphysik (1225536580) Bachelorarbeit (1225536581) TP I (1225536582) TP II (1225536583) TP III (1225536584) TP IV (1225536585) Analysis 1 (1225536586) Analysis 2 (1225536587) Studium Integrale (1225536588) Wahlfach (1225536589) Experimentalphysik (1225536590) Praktikum A (1225536592) Praktikum B (1225536593) Mathe aus dem Mathestudiengang (1225536594) Mathe für Physiker*innen (1225536595) Fortgeschrittene
Experimentalphysik (1225536596) > 90 CP (1225536597) I. Institut (1225536598) no parent (-1)
1225536592 Modul (4) Veranstaltung (3) Bedingung (2) Gruppe (1) W S Abschlussarbeit (1, green) Experimentalphysik (2, lightsteelblue) Mathematik (3, plum) no field (4, white) Praktikum (5, powderblue) Programmieren (6, pink) Projekt (7, crimson) Softskills (8, lemonchiffon) Sonstiges (9, gray) Theoretische Physik (10, salmon) Wahlpflicht (11, gold) Theo/ExPhy-Hybrid (13, burlywood) Seminar (14, darkgoldenrod2) Technik (15, deeppink) Weiteres aus dem MINT-Bereich (16, aquamarine4) Fachdidaktik (17, darkseagreen) Geophysik (18, goldenrod) Fachdidaktik (19, darkseagreen) Meteorologie (21, darkturquoise) II. Institut (1225536568) I. Institut (1225536569) II. Institut (1225536570) IKP (1225536571) Ex I (1225536572) Ex II (1225536573) Ex III (1225536574) Festkörperphysik (1225536575) Astrophysik (1225536576) Kern- und Teilchenphysik (1225536577) Mathematische Methoden (1225536578) Vektoranalysis & Lineare Algebra (1225536579) Computerphysik (1225536580) Bachelorarbeit (1225536581) TP I (1225536582) TP II (1225536583) TP III (1225536584) TP IV (1225536585) Analysis 1 (1225536586) Analysis 2 (1225536587) Studium Integrale (1225536588) Wahlfach (1225536589) Experimentalphysik (1225536590) Theoretische Physik (1225536591) Praktikum B (1225536593) Mathe aus dem Mathestudiengang (1225536594) Mathe für Physiker*innen (1225536595) Fortgeschrittene
Experimentalphysik (1225536596) > 90 CP (1225536597) I. Institut (1225536598) no parent (-1)
1225536593 Modul (4) Veranstaltung (3) Bedingung (2) Gruppe (1) W S Abschlussarbeit (1, green) Experimentalphysik (2, lightsteelblue) Mathematik (3, plum) no field (4, white) Praktikum (5, powderblue) Programmieren (6, pink) Projekt (7, crimson) Softskills (8, lemonchiffon) Sonstiges (9, gray) Theoretische Physik (10, salmon) Wahlpflicht (11, gold) Theo/ExPhy-Hybrid (13, burlywood) Seminar (14, darkgoldenrod2) Technik (15, deeppink) Weiteres aus dem MINT-Bereich (16, aquamarine4) Fachdidaktik (17, darkseagreen) Geophysik (18, goldenrod) Fachdidaktik (19, darkseagreen) Meteorologie (21, darkturquoise) II. Institut (1225536568) I. Institut (1225536569) II. Institut (1225536570) IKP (1225536571) Ex I (1225536572) Ex II (1225536573) Ex III (1225536574) Festkörperphysik (1225536575) Astrophysik (1225536576) Kern- und Teilchenphysik (1225536577) Mathematische Methoden (1225536578) Vektoranalysis & Lineare Algebra (1225536579) Computerphysik (1225536580) Bachelorarbeit (1225536581) TP I (1225536582) TP II (1225536583) TP III (1225536584) TP IV (1225536585) Analysis 1 (1225536586) Analysis 2 (1225536587) Studium Integrale (1225536588) Wahlfach (1225536589) Experimentalphysik (1225536590) Theoretische Physik (1225536591) Praktikum A (1225536592) Mathe aus dem Mathestudiengang (1225536594) Mathe für Physiker*innen (1225536595) Fortgeschrittene
Experimentalphysik (1225536596) > 90 CP (1225536597) I. Institut (1225536598) no parent (-1)
1225536594 Modul (4) Veranstaltung (3) Bedingung (2) Gruppe (1) W S Abschlussarbeit (1, green) Experimentalphysik (2, lightsteelblue) Mathematik (3, plum) no field (4, white) Praktikum (5, powderblue) Programmieren (6, pink) Projekt (7, crimson) Softskills (8, lemonchiffon) Sonstiges (9, gray) Theoretische Physik (10, salmon) Wahlpflicht (11, gold) Theo/ExPhy-Hybrid (13, burlywood) Seminar (14, darkgoldenrod2) Technik (15, deeppink) Weiteres aus dem MINT-Bereich (16, aquamarine4) Fachdidaktik (17, darkseagreen) Geophysik (18, goldenrod) Fachdidaktik (19, darkseagreen) Meteorologie (21, darkturquoise) II. Institut (1225536568) I. Institut (1225536569) II. Institut (1225536570) IKP (1225536571) Ex I (1225536572) Ex II (1225536573) Ex III (1225536574) Festkörperphysik (1225536575) Astrophysik (1225536576) Kern- und Teilchenphysik (1225536577) Mathematische Methoden (1225536578) Vektoranalysis & Lineare Algebra (1225536579) Computerphysik (1225536580) Bachelorarbeit (1225536581) TP I (1225536582) TP II (1225536583) TP III (1225536584) TP IV (1225536585) Analysis 1 (1225536586) Analysis 2 (1225536587) Studium Integrale (1225536588) Wahlfach (1225536589) Experimentalphysik (1225536590) Theoretische Physik (1225536591) Praktikum A (1225536592) Praktikum B (1225536593) Mathe für Physiker*innen (1225536595) Fortgeschrittene
Experimentalphysik (1225536596) > 90 CP (1225536597) I. Institut (1225536598) no parent (-1)
1225536595 Modul (4) Veranstaltung (3) Bedingung (2) Gruppe (1) W S Abschlussarbeit (1, green) Experimentalphysik (2, lightsteelblue) Mathematik (3, plum) no field (4, white) Praktikum (5, powderblue) Programmieren (6, pink) Projekt (7, crimson) Softskills (8, lemonchiffon) Sonstiges (9, gray) Theoretische Physik (10, salmon) Wahlpflicht (11, gold) Theo/ExPhy-Hybrid (13, burlywood) Seminar (14, darkgoldenrod2) Technik (15, deeppink) Weiteres aus dem MINT-Bereich (16, aquamarine4) Fachdidaktik (17, darkseagreen) Geophysik (18, goldenrod) Fachdidaktik (19, darkseagreen) Meteorologie (21, darkturquoise) II. Institut (1225536568) I. Institut (1225536569) II. Institut (1225536570) IKP (1225536571) Ex I (1225536572) Ex II (1225536573) Ex III (1225536574) Festkörperphysik (1225536575) Astrophysik (1225536576) Kern- und Teilchenphysik (1225536577) Mathematische Methoden (1225536578) Vektoranalysis & Lineare Algebra (1225536579) Computerphysik (1225536580) Bachelorarbeit (1225536581) TP I (1225536582) TP II (1225536583) TP III (1225536584) TP IV (1225536585) Analysis 1 (1225536586) Analysis 2 (1225536587) Studium Integrale (1225536588) Wahlfach (1225536589) Experimentalphysik (1225536590) Theoretische Physik (1225536591) Praktikum A (1225536592) Praktikum B (1225536593) Mathe aus dem Mathestudiengang (1225536594) Fortgeschrittene
Experimentalphysik (1225536596) > 90 CP (1225536597) I. Institut (1225536598) no parent (-1)
1225536596 Modul (4) Veranstaltung (3) Bedingung (2) Gruppe (1) W S Abschlussarbeit (1, green) Experimentalphysik (2, lightsteelblue) Mathematik (3, plum) no field (4, white) Praktikum (5, powderblue) Programmieren (6, pink) Projekt (7, crimson) Softskills (8, lemonchiffon) Sonstiges (9, gray) Theoretische Physik (10, salmon) Wahlpflicht (11, gold) Theo/ExPhy-Hybrid (13, burlywood) Seminar (14, darkgoldenrod2) Technik (15, deeppink) Weiteres aus dem MINT-Bereich (16, aquamarine4) Fachdidaktik (17, darkseagreen) Geophysik (18, goldenrod) Fachdidaktik (19, darkseagreen) Meteorologie (21, darkturquoise) II. Institut (1225536568) I. Institut (1225536569) II. Institut (1225536570) IKP (1225536571) Ex I (1225536572) Ex II (1225536573) Ex III (1225536574) Festkörperphysik (1225536575) Astrophysik (1225536576) Kern- und Teilchenphysik (1225536577) Mathematische Methoden (1225536578) Vektoranalysis & Lineare Algebra (1225536579) Computerphysik (1225536580) Bachelorarbeit (1225536581) TP I (1225536582) TP II (1225536583) TP III (1225536584) TP IV (1225536585) Analysis 1 (1225536586) Analysis 2 (1225536587) Studium Integrale (1225536588) Wahlfach (1225536589) Experimentalphysik (1225536590) Theoretische Physik (1225536591) Praktikum A (1225536592) Praktikum B (1225536593) Mathe aus dem Mathestudiengang (1225536594) Mathe für Physiker*innen (1225536595) > 90 CP (1225536597) I. Institut (1225536598) no parent (-1)
1225536597 Modul (4) Veranstaltung (3) Bedingung (2) Gruppe (1) W S Abschlussarbeit (1, green) Experimentalphysik (2, lightsteelblue) Mathematik (3, plum) no field (4, white) Praktikum (5, powderblue) Programmieren (6, pink) Projekt (7, crimson) Softskills (8, lemonchiffon) Sonstiges (9, gray) Theoretische Physik (10, salmon) Wahlpflicht (11, gold) Theo/ExPhy-Hybrid (13, burlywood) Seminar (14, darkgoldenrod2) Technik (15, deeppink) Weiteres aus dem MINT-Bereich (16, aquamarine4) Fachdidaktik (17, darkseagreen) Geophysik (18, goldenrod) Fachdidaktik (19, darkseagreen) Meteorologie (21, darkturquoise) II. Institut (1225536568) I. Institut (1225536569) II. Institut (1225536570) IKP (1225536571) Ex I (1225536572) Ex II (1225536573) Ex III (1225536574) Festkörperphysik (1225536575) Astrophysik (1225536576) Kern- und Teilchenphysik (1225536577) Mathematische Methoden (1225536578) Vektoranalysis & Lineare Algebra (1225536579) Computerphysik (1225536580) Bachelorarbeit (1225536581) TP I (1225536582) TP II (1225536583) TP III (1225536584) TP IV (1225536585) Analysis 1 (1225536586) Analysis 2 (1225536587) Studium Integrale (1225536588) Wahlfach (1225536589) Experimentalphysik (1225536590) Theoretische Physik (1225536591) Praktikum A (1225536592) Praktikum B (1225536593) Mathe aus dem Mathestudiengang (1225536594) Mathe für Physiker*innen (1225536595) Fortgeschrittene
Experimentalphysik (1225536596) I. Institut (1225536598) no parent (-1)
1225536598 Modul (4) Veranstaltung (3) Bedingung (2) Gruppe (1) W S Abschlussarbeit (1, green) Experimentalphysik (2, lightsteelblue) Mathematik (3, plum) no field (4, white) Praktikum (5, powderblue) Programmieren (6, pink) Projekt (7, crimson) Softskills (8, lemonchiffon) Sonstiges (9, gray) Theoretische Physik (10, salmon) Wahlpflicht (11, gold) Theo/ExPhy-Hybrid (13, burlywood) Seminar (14, darkgoldenrod2) Technik (15, deeppink) Weiteres aus dem MINT-Bereich (16, aquamarine4) Fachdidaktik (17, darkseagreen) Geophysik (18, goldenrod) Fachdidaktik (19, darkseagreen) Meteorologie (21, darkturquoise) II. Institut (1225536568) I. Institut (1225536569) II. Institut (1225536570) IKP (1225536571) Ex I (1225536572) Ex II (1225536573) Ex III (1225536574) Festkörperphysik (1225536575) Astrophysik (1225536576) Kern- und Teilchenphysik (1225536577) Mathematische Methoden (1225536578) Vektoranalysis & Lineare Algebra (1225536579) Computerphysik (1225536580) Bachelorarbeit (1225536581) TP I (1225536582) TP II (1225536583) TP III (1225536584) TP IV (1225536585) Analysis 1 (1225536586) Analysis 2 (1225536587) Studium Integrale (1225536588) Wahlfach (1225536589) Experimentalphysik (1225536590) Theoretische Physik (1225536591) Praktikum A (1225536592) Praktikum B (1225536593) Mathe aus dem Mathestudiengang (1225536594) Mathe für Physiker*innen (1225536595) Fortgeschrittene
Experimentalphysik (1225536596) > 90 CP (1225536597) no parent (-1)
Modul (4) Veranstaltung (3) Bedingung (2) Gruppe (1) W S Abschlussarbeit (1, green) Experimentalphysik (2, lightsteelblue) Mathematik (3, plum) no field (4, white) Praktikum (5, powderblue) Programmieren (6, pink) Projekt (7, crimson) Softskills (8, lemonchiffon) Sonstiges (9, gray) Theoretische Physik (10, salmon) Wahlpflicht (11, gold) Theo/ExPhy-Hybrid (13, burlywood) Seminar (14, darkgoldenrod2) Technik (15, deeppink) Weiteres aus dem MINT-Bereich (16, aquamarine4) Fachdidaktik (17, darkseagreen) Geophysik (18, goldenrod) Fachdidaktik (19, darkseagreen) Meteorologie (21, darkturquoise) II. Institut (1225536568) I. Institut (1225536569) II. Institut (1225536570) IKP (1225536571) Ex I (1225536572) Ex II (1225536573) Ex III (1225536574) Festkörperphysik (1225536575) Astrophysik (1225536576) Kern- und Teilchenphysik (1225536577) Mathematische Methoden (1225536578) Vektoranalysis & Lineare Algebra (1225536579) Computerphysik (1225536580) Bachelorarbeit (1225536581) TP I (1225536582) TP II (1225536583) TP III (1225536584) TP IV (1225536585) Analysis 1 (1225536586) Analysis 2 (1225536587) Studium Integrale (1225536588) Wahlfach (1225536589) Experimentalphysik (1225536590) Theoretische Physik (1225536591) Praktikum A (1225536592) Praktikum B (1225536593) Mathe aus dem Mathestudiengang (1225536594) Mathe für Physiker*innen (1225536595) Fortgeschrittene
Experimentalphysik (1225536596) > 90 CP (1225536597) I. Institut (1225536598) no parent (-1)